All projects User Experience Visual

Spark E-Commerce (Business)

The design challenge

As customers, we want to be able to purchase what we want when we want, quickly and without hassle. It’s about being able to find relevant information when we want to, and walk away from the experience feeling excited about what we have just purchased.

As a company with multiple products, and in order to achieve such an experience, it was essential that Spark build a buy journey that was intuitive, flexible and capable of handling various purchase scenarios from the customers.


Proposed solution

The solution introduced new flexibility, including the ability to quickly add or remove other products, and commence a consistent journey regarding of the start point.

For this project, I was involved in both UX and UI (final design and hand-off to developers).

Buy gallery
Device configuration
Add a plan
Accesories configuration

Sketches and brainstorming

Designing for functions
Layout sketch

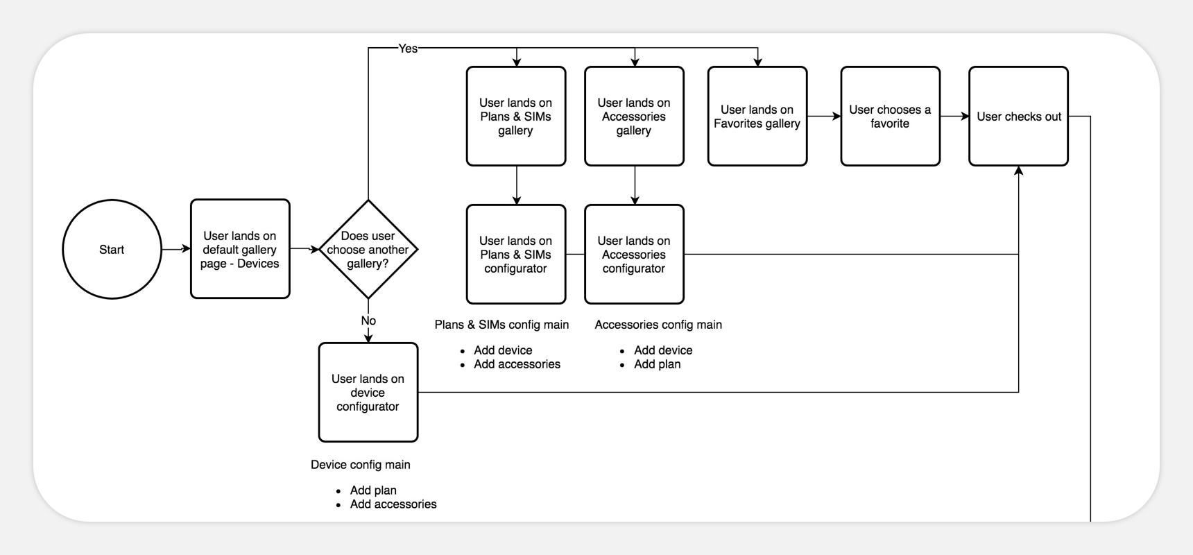
User flow

Main buy flow
c
Home Projects Everyday Rewards New Zealand myCountdown email Spark Retail Experience Spark E-Commerce (Business) MatchMove Pay App Spark Kid Tracker Spark Dashboard Concept Astonished Animals! Cat in a window Lokiev business cards Lokiev Draws! Enamel Pins My UX Design Process